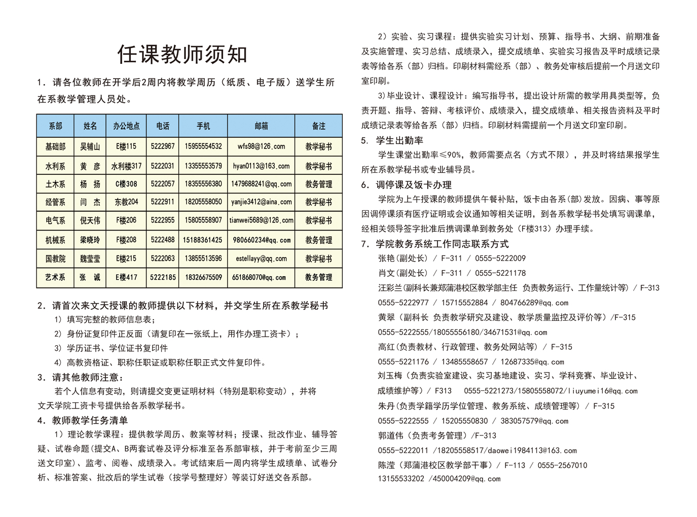
beat365正版唯一入口必一
教务处
Department of Academic Affairs
学院首页
教务首页
部门介绍
联系方式
部门简介
教务运行
业务流程
考试管理
选课管理
教材管理
课表
学籍管理
学籍学位
成绩管理
规章制度
办事指南
实践教学
毕业设计(论文)
实验
实习
学科竞赛
教学建设
教学研究与建设
质量工程项目
人才培养方案
教学竞赛
专业建设
综合管理
教师服务
校车安排
系统使用
教学校历
教学信息化平台
毕业设计管理系统(新)
学习通自主学习平台
实践教学管理系统
教务系统
首页
> 教务处 > 教学校历
教学校历
首页
> 教务处 > 教学校历
2016-2017学年第1学期校历
2017-02-28 08:49:49
2506
上一条
返回列表
2017-02-28 08:49:49
下一条
2016-2017学年第2学期校历
2017-02-28 08:49:49
2016-2017学年第1学期校历
阅读次数:
微信公众号
官方微博
QQ公众号
领导信箱