beat365正版唯一入口必一学生会(研究生会)改革情况
为落实共青团中央、教育部、全国学联联合下发的《关于推动高校学生会(研究生会)深化改革的若干意见》,并结合《关于巩固高校学生会(研究生会)改革成果的若干措施》文件要求,接受广大师生监督,现将beat365官网2022—2023学年学生会(研究生会)改革情况公开如下。
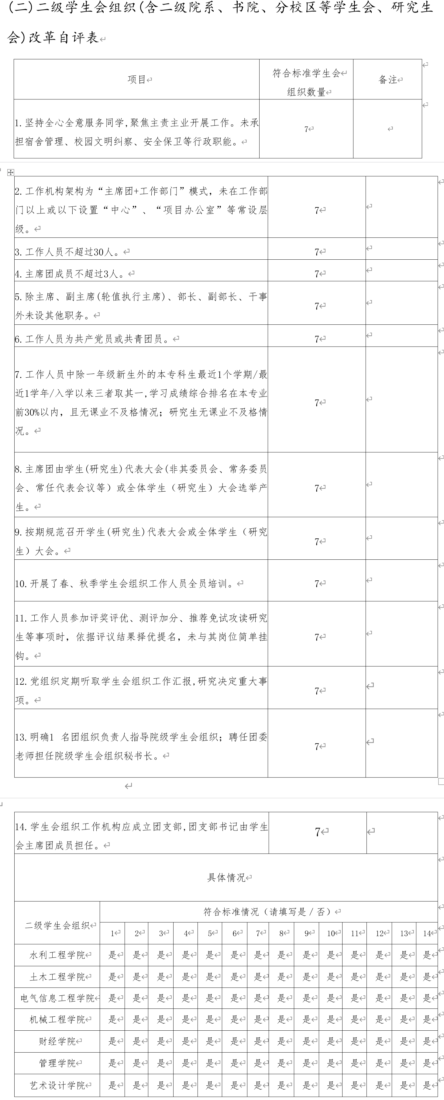
一、改革自评表
(一)校级学生会组织改革自评表
标注“★”为核心指标;标注“▲”为观测指标,2022—2023学年暂不作硬性要求。



二、 《beat365正版唯一入口必一学生会( 研究生会)章程》
第一章总则
第一条beat365正版唯一入口必一学生会是beat365正版唯一入口必一全体大学生的群众性组织。本会承认中华全国学生联合会章程和安徽省学生联合会章程以及beat365正版唯一入口必一学生会章程。
第二条学生会组织以习近平新时代中国特色社会主义思想为指导,以加强对同学的政治引领为根本,以全心全意服务同学为宗旨。学生会组织的主要任务是,在学校党委领导、团委和地方学联组织指导下,依照法律、学校规章制度和本组织章程,及时向同学传达党的声音和主张,引导广大同学自觉把个人理想融入到党和人民的共同奋斗之中;面向全体同学,坚持从同学中来、到同学中去,听取、收集同学在思想成长、学业发展、身心健康、社会融入、权益维护等方面的普遍需求和现实困难,及时反馈学校,帮助有效解决。
第三条本会基本定位和职能。学生会组织是党领导下、团指导下的主要学生组织,紧紧围绕共青团"凝聚青年、服务大局、当好桥梁、从严治团"的四维工作格局,立足改革,以青年学生思想引领和成长成才服务两项工作任务为核心。
第四条本会的基本任务∶
(一)引领和组织全校同学深入学习贯彻习近平新时代中国特色社会主义思想,帮助广大同学树立正确的思想目标,在校团委的领导下,积极开展各项思想建设活动。
(二)充分发挥桥梁和纽带作用,疏通学校党政与广大同学之间的民主渠道,及时收集和反映同学们的意见和建议,在维护党和国家的利益、学校利益的同时,表达和维护同学们的具体利益。
(三)倡导和组织全校同学开展健康有益、丰富多彩的思想品德、团学履历、实践服务、创新创业实践、技能培训、文体活动等类型的课外活动和社会实践,全心全意为同学服务。
(四)雌护校纪校规,倡导良好的校风、学风,协助学校建设良好的教学秩序和学习、生活环境。
(五)增进各民族同学之间的团结,为中华民族的大团结和学校的稳定做出应有的贡献。
(六)加强与校内各有关单位的联系,争取最广泛的理解和支持,密切与兄弟院校学生组织联系,增进友谊,交流经验,加强合作。
第五条本会的一切活动以中华人民共和国宪法为最高准则。
第二章会员
第六条凡取得beat365正版唯一入口必一学籍的在校本科学生,承认本会章程的均为本会会员。
第七条会员的基本权利∶
(一)有选举权和被选举权;
(二)有权监督和批评本会的工作,有权对本会工作提出疑问、意见、建议;有权要求罢免本会中不称职的工作人员,
(三)有权参加本会组织的各项活动;并通过符合本会章程的民主程序讨论和决定本会的重大事务。
(四)有权要求本会支持和维护个人正当权益,有权要求本会反映对学校各项工作的意见和建议,有权享受本会提供的各种便利条件。
第八条会员的基本义务∶
(一)坚持四项基本原则,坚持贯彻习近平新时代中国特色社会主义思想,坚持拥护党的路线、方针、政策,遵守国家法律、法规和学校的规章制度。
(二)遵守本会章程,执行本会决议,服从本会领导。积极完成本会安排的工作任务:关心、支持并积极参加本会组织的各项活动。
(三)刻苦学习,奋发成才,创造性地完成学校规定的各项学习、科研和工作任务∶争做全面发展的优秀大学生。
(四)尊重教职工,团结同学,维护beat365官网荣誉。
第九条会员因各种原因离校,其会籍自动取消。
第三章组织和职权
第十条本会的组织隙则是民主集中制。学生会的各个部门都要执行学生会的决议,坚持个人服从集体,少数服从多数,集体领导和个人分工相结合的原则。学生会的各个部门应如实向上级组织汇报情况及时请示和汇报工作。
第十一条全校学生代表大会(以下简称学代会)是本会的最高权力机关。代表由学生民主选举产生。学代会原则上每一年举行一次。
在特殊情况下,由学生委员会提议并得到全体委员三分之二以上多数的同意,可以提前或延迟举行。学代会应当有三分之二以上当选代表参加才能召开。学代会进行选举和通过决议实行表决制。
在召开学生代表大会之前。应成立学生代表大会筹备委员会。其成员主要由上届学委会委员组成,负责筹备学生代表大会的各项工作。学生代表大会的代表名额由学代会筹委会决定。
学生代表大会的召开经校党委批准,
第十二条学生代表大会行使下列职权;
(一)听取、审议和批准学生会组织工作报告。
(二)讨论和决定学生会今后任务井监督其实施。
(三)制定和修订组织章程。
(四)选举产生新一届学生委员会领导机构。
(五)讨论、审查和通过由学生代表大会决议的其他重大事项和有关代表提案。
(六)征集广大同学对学生工作的意见和建议。
(七)修改和撤消学生会不合适的决定,
第十三条学生委员会是学生代表大会闭会期同的常任机构。委员由各院代表推荐并通过学生代表大会选举产生,且每年至少召开2次专门会议。委员会全体会议由执行主席召集和主持,委员会全体会议应当有三分之二以上的委员参加才能召开。
第十四条学委会行使下列职权∶
(一)在学代会团会期间,执行代表大会决议,决定学生会的重大事项。
(二)负责监督评议学生会组织工作。
(三)监察学生会组织章程和工作条例等实施情况。
(四)选举决定学生会组织领导机构组成人员调整等重大事项。
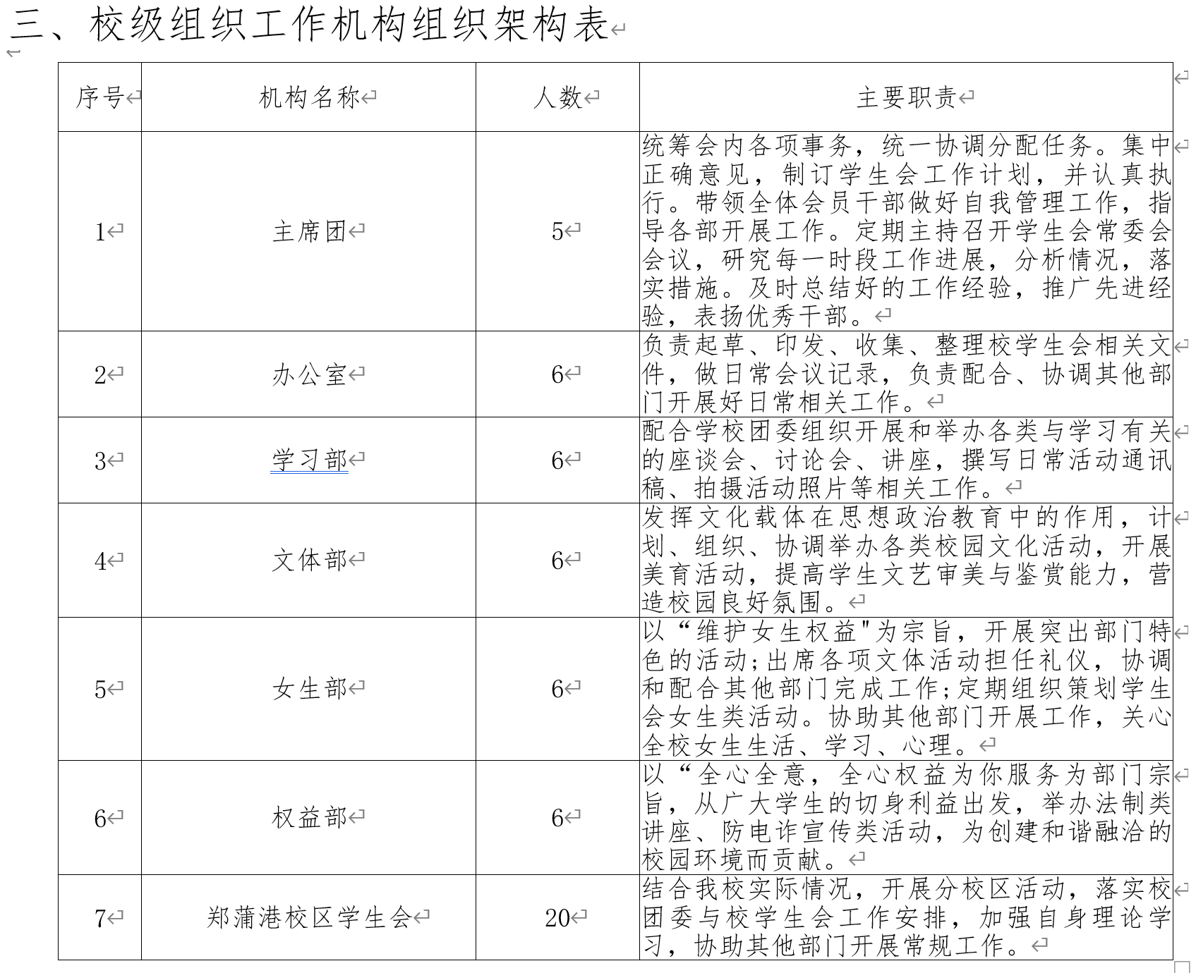
第十五条学生会下设∶办公室、文体部、学习部、权益部、女生部、郑蒲港校区学生会。根据工作需要可进行适当调整。
第十六条本会实行主席团领导下的部长负贡制。
第四章基层组织
第十七条学院学生会为本会下属组织,接受本会领导,并在学院觉总支的领导和学院分团委的指导下,依照学校规意制度和章程独立自主地开展工作。
第十八条学院学生会应执行全学院学生代表大会的决议,认真完成上级布置的任务,根据本会宗旨,积极主动地开展工作。
第十九条学院学生会应与学院内其它学生组织密切联系,全面合作。
第二十条班委会是本会的基层组织,直接接受各学院学生会领导,班委会由全班同学选举产生,任期一学年,可连选连任,班委会设班长、副班长、团支书、学习委员、宣传委员、生活委员、文艺委员、体育委员、心理委员等,班委会应该团结全班同学,保证学院学生会等各项工作的贯彻落实,依照学校规章和班委会工作条例积极主动地开展工作。
第五章学生会干部
第二十一条各级学生会干部是广大同学的公仆,必须具备良好的思想素质,一定的工作能力和优良的学习成绩,政治上积极要求进步,自愿为同学服务并有广泛的群众基础,学生干部必须接受监督、考查、考核。
第二十二条学生会干部必须坚决地履行本会章程第八条所规定的义务,并具备以下条件:
(一)坚持四项基本原则,坚持学习贯彻习近平新时代中国特色社会主义思想,热爱社会主义粗国,拥护党的领导,坚持改革开放,思想上要求进步,积极参与学校建设。
(二)树立全心全意为同学服务的思想,严格要求自己,充分发挥模范表率作用;工作积极主动,相互支持,相互配合,不断提高自身素质。
(三)服从组织安排,认真完成各项工作,正确处理学习与工作的关系,学习成绩优良。
(四) 密切联系群众,广泛团结同学,自觉接受同学的监督,善于批评与自我批评。
第二十三条各级学生会部门要关心和培养学生会干部,每学期将其工作情况向各级评议会进行述职,广泛听取同学意见,对优秀学生干部子以表彰和奖励,对不称职的干部予以免职或辞退。将其工作绩效记入学生档案。
第二十四条学生会干部要坚持落实《学生会研究生会干部自律公约》,践行学生会宗旨,珍惜代表服务同学和锻炼提高能力的机会。学生会工作人员若出现违反校纪校规、道德失范以及与学生不相称行为等行为,经按规定和程序及时予以处理。
第二十五条学生会干部在必要情况下可以按一定的程序任职或免职。
第六章经费
第二十六条学生会经费由学校拨款。
第二十七条经费用于举行各项活动,由专人负责掌管,必须建立清晰、完善的财务制度。
第七章附则
第二十八条本章程的解释权归beat365正版唯一入口必一学生会。
第二十九条本章程自通过之日起开始执行。


最近1个学期/最近1学年/入学以来学习成绩综合排名(新生、研究生不需填写)
五、校级组织主席团成员候选人产生办法
beat365正版唯一入口必一学生会主席团候选人产生办法
学生会主席团候选人根据有关规定,在充分发扬民主的基础上产生。提名酝酿工作,采取自下而上,自上而下,上下结合的方式。
产生办法:
1.学生会主席团组成
学生会主席团由5名成员组成,原则上主席团成员中至少1名来自二级学院。最终产生须经学生代表大会选举。各选举单位根据学生会主席团候选人提名的具体要求,组织广大同学按照条件要求申报酝酿并提名。
2.学生会主席团候选人初步人选名单
在校学生会中担任副部长级以上、学院学生会担任部长级以上的同学按照自愿原则,报名参加校学生会主席团候选人竞选,填报《beat365正版唯一入口必一校学生会主席团竞选申报表》,由资格审查组进行资格审查。筹委会汇总各基层单位学生会候选人申报名单,综合考虑整体结构的合理性,并兼顾工作需要,组织面试评审后,上一届委员会讨论拟定学生会主席团候选人初步人选名单,交各选举单位酝酿。各选举单位组织本单位学代会代表和主要学生干部酝酿讨论。
各选举单位将酝酿讨论结果经本单位团组织、党组织审批盖章后报筹委会。
3.学生会主席团候选人预备人选建议名单
筹委会对初步人选名单的酝酿情况进行汇总后,上一届委员会讨论提出学生会主席团候选人预备人选建议名单交各代表团,在代表中征求意见。各代表团将代表意见汇总报筹委会。筹委会根据代表意见,拟定学生会主席团候选人预备人选建议名单。
4.学生会主席团候选人预备人选名单
学生会主席团候选人预备人选建议名单报校党委审批后产生学生会主席团候选人预备人选名单。
5.学生会主席团候选人建议名单
召开第一次主席团会议,酝酿讨论经校党委审批后的学生会主席团候选人预备人选名单,根据多数主席团成员的意见提出学生会主席团候选人建议名单。
6.学生会主席团候选人名单
在各代表团对学生会主席团候选人建议名单进行充分酝酿讨论的基础上,根据多数代表的意见确定学生会主席团候选人名单(6名),提交学代会选举。
五、工作要求
1.学生会主席团候选人的提名推荐工作是一项政策性很强的工作,各选举单位要认真组织学生学习有关文件精神,积极参与;
2.广大学生和学代会代表要以关心的态度、负责的精神对待此项工作,正确行使权利;
3.在学生会主席团候选人提名酝酿中,各选举单位负有组织、指导和协调所辖班级工作的重要职责,要加强领导,精心安排;
4.各选举单位要严格按规定的程序办事,遇到问题及时与筹委会沟通,注意各环节时间期限,不能因局部影响到整体进程。
六、校级组织主席团成员选举办法
beat365正版唯一入口必一学生会主席团成员选举办法
依据《中华全国学生联合会章程》、《学联学生会组织改革方案》、《关于推动高校学生会(研究生会)深化改革的若干意见》等有关文件精神,制定本选举办法。
1.beat365正版唯一入口必一第三届学生委员会由beat365正版唯一入口必一第三次学生代表大会选举产生。选举工作,由大会主席团负责。
2.经校党委和省学联批准,beat365正版唯一入口必一第三届学生委员会设委员24名。按委员候选人多于应选名额20%的规定,设委员候选人15名,差额9名,以姓氏笔画为序排列。beat365正版唯一入口必一第三届学生会主席团设成员5名。按主席团候选人多于应选名额20%的规定,设主席团候选人6名,差额1名,以姓氏笔画为序排列。
3.应到会的正式代表有三分之二以上出席大会,方可进行选举。因事、因病请假的,不能委托他人投票。
4.选举采用无记名投票方式。选举人有权对候选人表示赞成、不赞成、弃权或另选他人。赞成的,在候选人姓名上方的空格栏中划一个“○”;不赞成的,在候选人姓名上方的空格栏中划一个“×”;弃权的,不划任何符号。
5.每张选票上表示赞成和另选他人的总人数,等于或少于应选人数为有效票,超过应选人数为无效票。选举时收回的选票少于投票人数,选举有效;多于投票人数,选举无效,应重新选举。
6.选举时,被选举人得到的赞成票必须超过实到代表的半数方可当选。当得赞成票数超过半数的候选人多于应选名额时,按得票数高低取足应选名额为止。如遇被选举人得票数相等不能确定当选人时, 应就票数相等的被选举人重新投票,以得票多者选。当选人少于应选名额时, 应对不足名额再进行选举。仍少于应选名额时,可由大会主席团确定相应减少应选名额,不再进行选举。当选人接近应选名额时, 也可以由大会主席团决定直接减少应选名额,不再进行选举。
7.填写选票要用黑色签字笔,填写符号要准确,笔迹要清晰。全部书写模糊无法辨认的选票,全票无效;部分书写模糊无法辨认的选票,可辨认部分有效。
8.大会选举设监票人3名,其中总监票人1名,设计票人6名,其中总计票人1名。监票人、计票人由各代表团从非委员候选人代表中推选,总监票人、总计票人由大会主席团从监票人、计票人中提名。总监票人、监票人在大会主席团领导下,对选举工作进行监督。总计票人、计票人在总监票人领导下进行工作。
9.选举结束,总监票人宣布计票结果。由大会主持人宣布选举结果。新当选委员以姓氏笔画为序排列。
10.本选举办法由beat365正版唯一入口必一第三次学生代表大会讨论通过后生效。选举中,如出现本选举办法规定以外的情况,由大会主席团决定。
七、校级学生(研究生)代表大会召开情况
新闻稿链接:/news/col-news/pageinfo9759.html


八、校级学生 (研究生)代表大会代表产生办法
beat365正版唯一入口必一第四次学生代表大会代表产生办法
根据《中华全国学生联合会章程》和《beat365正版唯一入口必一学生会章程》的有关规定,现制定beat365正版唯一入口必一各选举单位出席beat365正版唯一入口必一第三次学生代表大会(以下简称“学代会”)代表产生办法。
代表名额总数及分配
根据《中华全国学生联合会章程》、《beat365正版唯一入口必一学生会章程》和《高校学生代表大会工作规则》的有关规定,结合学校实际,经校党委、省学联批准,确定本次“学代会”代表名额为150人,列席代表若干。按照兼顾代表性和广泛性的原则,本次“学代会”代表人数不少于所联系学生的1%,覆盖各学院、年级和主要学生社团,其中非校、院级学生会骨干的学生比例不少于60%,女生代表不少于25%、同时兼顾一定少数民族代表的比例。
根据学生比例,结合实际工作需要分配代表名额(见附件1)。
代表应具备的条件
(一)beat365正版唯一入口必一全日制在校本科生;
(二)遵守宪法和法律、法规,遵守学校章程和规章制度;
(三)具有较高的思想政治素质、良好的品德和责任感,品行端正,积极上进;
(四)能够真实充分反映同学诉求,积极热心表达同学意愿;
(五)未受任何校纪校规处分;
(六)具有选举权和被选举权。
三、代表产生程序
(一)代表候选人预备人选的酝酿和报批
各选举单位在保证学生的参与数量和比例基础上组织学生酝酿讨论,充分发扬民主,广泛征求学生的意见,按照不少于应选代表名额的120%的要求,提出beat365正版唯一入口必一第三次学生代表大会代表候选人选建议名单(见附件2),经本单位团组织审批后连同酝酿情况的报告(报告主要说明酝酿的方法步骤、代表候选人预备人选建议名单的结构情况及其他需要报告的问题)一并报学代会筹备工作委员会(以下简称“筹委会”)。
筹委会认真审查并及时批复。审查内容包括,代表候选人预备人选建议名单的酝酿提名程序和方法、差额比例是否符合规定,构成是否合理,代表候选人预备人选建议名单是否符合代表条件。对不符合规定程序和不符合条件的提出调整意见。
经过调整后代表候选人预备人选建议名单未达到“不少于应选名额120%”标准的,选举单位可以及时向本单位团组织和筹委会补报,筹委会将根据情况批复。
代表的选举
代表候选人预备人选建议名单经审查同意后,各选举单位筹备召开学生代表会议或学生大会,并将筹备情况报告单(见附件3 )报筹委会。各选举单位将代表候选人预备人选提交学生代表会议或学生大会酝酿通过,确定为代表候选人,再通过差额选举,以无记名投票的方式选举产生出席学代会的代表。
代表选举结果的报批
各选举单位按照规定选举后,于2022年10月15日向筹委会呈报经本单位团组织审批的出席beat365正版唯一入口必一第四次学生代表大会代表花名册(见附件4)级选举结果报告(见附件5)。
共青团beat365正版唯一入口必一委员会
2022年9月28日
九、主席团成员和工作部门负责人述职评议办法
beat365正版唯一入口必一学生会学生干部述职评议制度
第一条为贯彻落实团中央、教育部、全国学联《关于推动学生会深化改革的若干意见》以及团中央《关于落实共青团和学联对高校学生会指导管理责任的若干规定》文件精神,根据《beat365正版唯一入口必一学生会改革实施方案》有关要求,进一步加强对校院两级学生会组织主要学生干部的监督和管理,全面准确地掌握学生干部的工作情况,提高学生干部的责任意识、服务意识和大局意识,结合beat365官网实际,特制定本制度。
第二条学生会学生干部述职评议应当有利于增强学生干部自党接受监督的意识和服务于广大同学的意识,应当有利于促进学生干部队伍的建设,提高校院学生干部队伍的整体素质,促使学生会工作朝着制度化、规范化、系统化的方向发展。
第三条学生干部述职评议应当坚持民主与集中相结合。
第四条校学生会主要学生干部述职评议会以学生代表为主,校党委学工部、校团委等共同参与;二级学院学生会主要学生干部述职评议会以学生代表为主,分管学生工作领导、分团委负责人等共同参与。
第五条校院两级学生会主席团成员和工作部门负责人每学期向评议会进行述职,述职采用书面述职与现场述职相结合
第六条述职人员应当在述职评议会前将述职报告交团组织存档
述职报告应当包括以下内容:
(一)述职人员所任职务、任职期限;
(二)政治表现和学业成绩情况;
(三)履行岗位职责的情况:工作中取得的主要成绩和存在的主要问题,以及今后的改进措施;
(四)其他应当阐明的情况。
第七条学生干部述职完毕,评议会从政治态度、道德品行、学习情况、工作成效、纪律作风等方面进行综合评价。评议结果作为评奖评优、测评加分、推优入党、推荐实习就业等工作的重要参考,也是对学生会学生干部选拔、考核、奖惩的重要依据。
第八条本制度由校团委负责解释,自发布之日起施行。
十、校团委指导学生会主要责任人
| 类别 | 姓名 | 是否为专职团干部 | 备注 |
| 分管学生会组织的校团委书记 | 尚贤燕 | 是 | |
| 学生会组织秘书长 | 翟云霞 | 是 |
“以上自评公开内容如有不实情况,可发送邮件至安徽省学联秘书处邮箱ahsxl@qq.com或全国学联秘书处邮箱xuelianban@126.com反映。”
- 上一条喜讯!第五届中华经典诵写讲大赛安徽省赛区比赛beat365正版唯一入口必一斩获多个奖项 2023-09-21 11:31:41
- 下一条关于beat365正版唯一入口必一出席安徽省学生联合会第十次代表大会代表团体和第十届委员会、主席团候选团体及各团体代表名单的公示2023-09-21 11:31:41


