团43号--关于团(总)支部“对标定级”工作指引
各单位:
为坚持一切工作到支部,指导推动团(总)支部加强建设、规范运行,不断提高组织力,彰显政治功能和社会功能。现发出如下通知:
2022年度“对标定级”工作于12月集中开展,12月10日前完成。针对成立6个月以上(2022年6月1日前成立)的团支部。(流动团员团支部、临时团支部、待转接团支部等不纳入“对标定级”范围。)
对照“对标定级”参考标准(2022年版)(附件一),重点评估2022年度团支部标准化、规范化建设和组织功能发挥情况。实行百分制赋分评定,各项指标分别赋分。对应星级参考如下:
——五星级团支部(优秀,90分及以上),标准化、规范化建设成效显著,组织力强,示范带动作用好。
——四星级团支部(良好,80—89分),标准化、规范化建设有较大成效,组织力有较大提升。
——三星级团支部(一般,70—79分),标准化、规范化建设存在短板不足,组织力有所提升。
——后进团支部(较差,60-69分),标准化、规范化建设存在较大差距,组织力较弱,发挥作用较差。
——软弱涣散团支部(60分以下,或存在“一票否决”指标所列情况的)。
下设团支部中有被评定为后进或软弱涣散团支部的团总支部,不得评定为五星级团总支部。
1
1.1
团支部对照参考标准,采取“五评、双签字”(评班子建设、 评团员管理、评组织生活、评制度落实、评作用发挥,团支部书记、团员代表分别签字确认)的方式,确定自评结果,并在“智慧团建"系统中录入。
1.2
基层分团委
结合团组织书记述职评议和日常掌握工作情况,对照团支部自评结果,实地采取“三必核、两必听”(核实“智慧团建”系统数据、核验必要工作资料、核查自评结果真实度,听取团支部书记述职、听取党组织和团员青年意见)的方式进行复核认定。
基层分团委复核认定应严格掌握五星级和四星级团支部数量,五星级团支部要优中选优,一般不超过团支部总数的30%;后进和软弱涣散团支部应占一定比例,防止只表扬不批评的好人主义。复核结果与团支部自评结果不一致的,应向团支部反馈存在问题,予以纠正或限期整改。复核认定后及时在“智慧团建”系统中记录。
基层分团委开展复核前,要全面完成空壳团支部的整理整顿, 否则无法在“智慧团建”系统中对下属所有团支部开展复核。基层团委“对标定级”复核率将作为评价各地基层建设工作的重要指标。
2
2.1
各级团组织负责本级组织团支部“对标定级”工作。基层分团委严格复核认定,既不刻意拔高、也不降格以求。团支部书记负责做好自评,主动向本支部本单位团员青年公开结果。评星定级以线下开展为主,线上依托“智慧团建”同步记录,线下线上不能相互替代。
2.2
被评定为五星级或四星级团支部,2023年方可参评团内荣誉(如学校及省市级“五四红旗团支部”),被评定为五星级团支部方可参评“全国五四红旗团支部”,上级团组织也可结合实际给予其他合理激励。未部署开展“对标定级”工作的团组织及其团组织负责人,2023年不得参评团内荣誉或参加团的重大活动。落实全面从严治团要求,连续2年未开展“对标定级”或被评定为后进、软弱涣散团支部的,上级团组织应向相关党组织通报有关情况。对指导推动“对标定级”工作不力、弄虚作假的团组织及相关负责人,视情节给予组织处置或纪律处分。
2.3
院级基层分团委在本系统团支部“对标定级”工作完成后,将总结评估情况报学校团委,重点反映经验做法和正反两方面的典型。
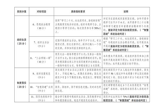
附件一、团(总)支部“对标定级”参考标准(2022年版)
共青团beat365正版唯一入口必一委员会
2022年11月25日




共青团beat365正版唯一入口必一委员会 2022年11月25日印发
- 上一条团42号--关于办理2022级新生团关系转入、收缴学生团员团费、补办团员证等有关事宜的通知2022-11-29 10:22:19
- 下一条团44号--beat365正版唯一入口必一拟推荐安徽省“‘十佳’‘百优’大学生”选树活动名单的公示2022-11-29 10:22:19


